首页
新闻动态通知公告
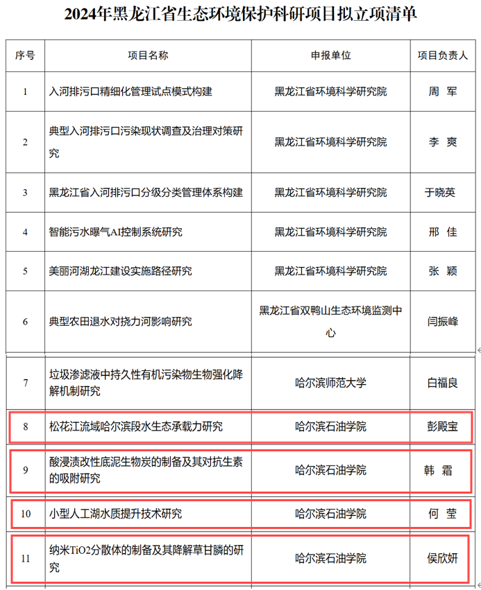
喜报 |化学工程学院获批4项2024年度黑龙江省生态环境保护科研项目
作者:发布日期:2025-01-01点击数:

2024年12月27日,黑龙江省生态环境厅对2024年度黑龙江省生态环境保护科研项目进行了公示。我院彭殿宝副教授、韩霜副教授、何莹高级工程师、侯欣妍高级工程师所申报的项目获批为2024年度黑龙江省生态环境保护科研项目。

此次科研项目的获批,将会进一步带动和激励学院广大教师开展高水平的科学研究,为提升学院科研整体实力、支撑专业建设和人才培养起到有力的促进作用。


上一条:化学工程学院组织开展新学期教学试讲活动
下一条:喜报|化学工程学院获评两项金沙检测线路js692024年度课程思政优秀教学案例