金沙检测线路js69
首页
金沙官网
新闻资讯
通知公告
政策文件
常用下载
云就业服务平台
联系我们
首页
金沙官网
新闻资讯
通知公告
政策文件
常用下载
云就业服务平台
联系我们
当前位置:
首页
新闻资讯
正文
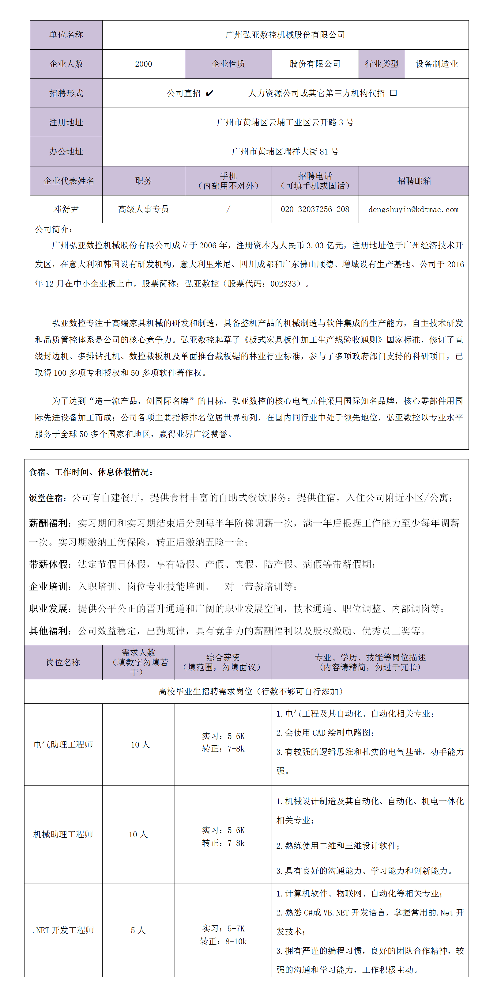
广州弘亚数控机械股份有限公司
文章来源:
作者:
点击数:
上一条:
金沙检测线路js69与江苏多家知名企业开展校企洽谈
下一条:
石油工程学院召开2019级“3+1”企业综合实习安全实习动员会
【
关闭
】