亲爱的同学们:
在追逐人生梦想的路上,健康是实现美好人生目标的前提,医保将成为您坚实的“医”靠,为您的健康保驾护航。在此,提醒广大同学们,及时参加城乡居民医保,为自己构筑一道坚实的保障。
一、大学生参加医保的必要性
城乡居民基本医疗保险是国家为保障群众病有所医作出的重大制度安排,每年都投入大量资金。一些常见病每个人都很难避免,而一些大病也有年轻化的趋势。大学生只有参保,才能在患病时及时从国家和社会获得必要保障,避免因医药费用影响正常学习生活,甚至发生经济风险。同时,我国相关法律规定,公民有依法参加基本医疗保险的权利和义务。大学生及时参保,既是维护自身权益,也是对自己、对家庭、对社会负责。大学期间没有参保或者中断参保,还有可能对未来参加城乡居民基本医疗保险并享受待遇产生影响。
二、大学生参保后有哪些医保待遇
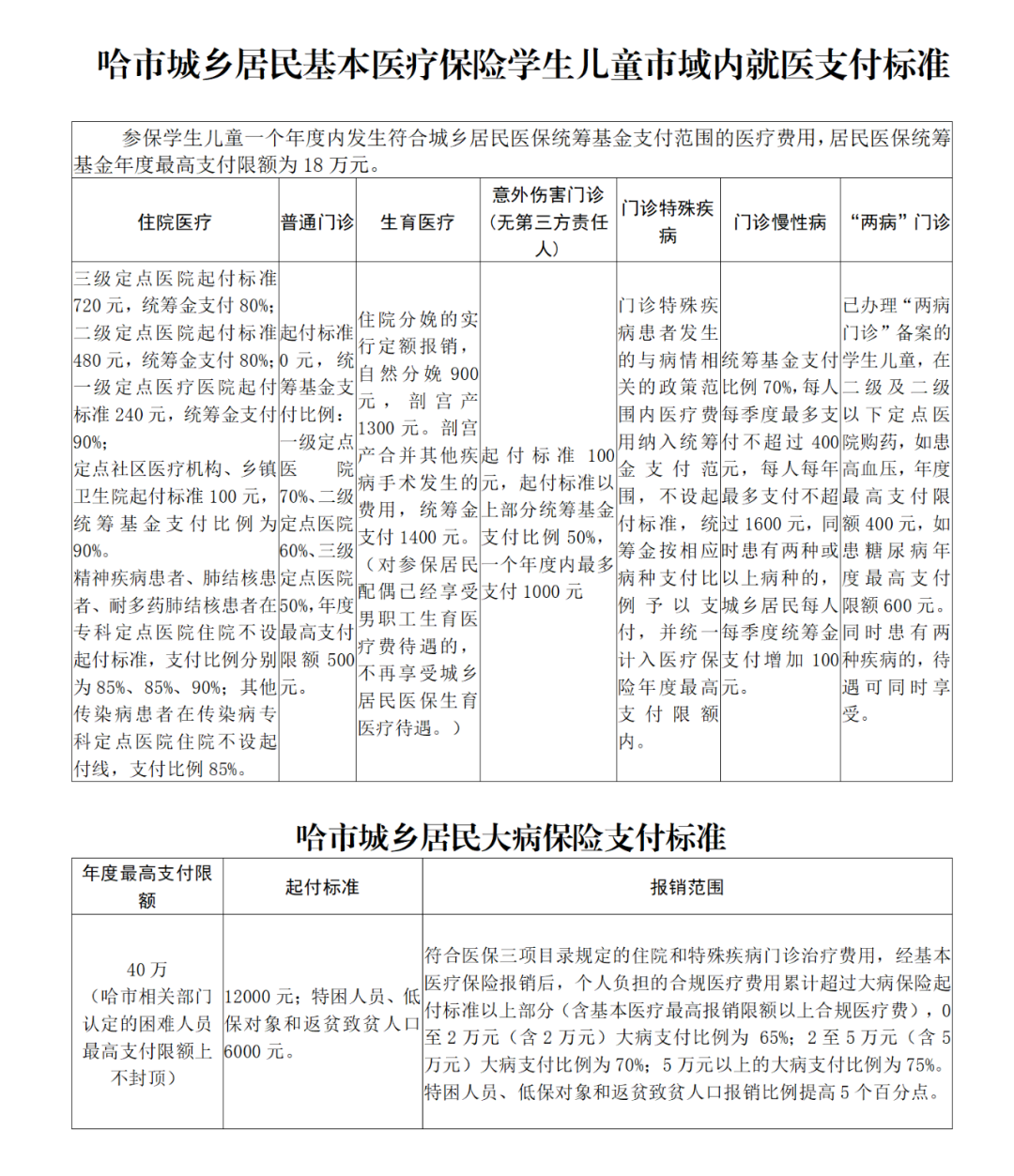
(一)门诊待遇。每年有500元的普通门诊待遇,如发生意外伤害有最高1000元的门诊待遇,如患有高血压、糖尿病可享受门诊“两病”待遇,如患有门诊特殊疾病(9种)、门诊慢性病(28)可享受相应门诊待遇。
(二)住院待遇。每年可享受政策范围内最低80%、最高90%的住院报销比例。
(三)大病保险待遇。参保居民医保参保后同步享受大病保险待遇。
以上待遇方面政策详见《附件》。
三、关于参保缴费及享受待遇相关问题
(一)关于参保缴费。城乡居民(大学生)医保为国家规定的基本医疗保险,不同于任何商业保险。大学生不受户籍、国籍限制,不受身体状况影响均可参保。大学生参保缴费工作由就读学校统一组织,2025年城乡居民基本医疗保险筹资标准为1070元,其中,财政补助670元,个人缴纳400元。
(二)关于待遇期限。为确保大学生医保与本人外地医保有效衔接,医保待遇不间断,您参保缴费后,医保待遇期为:2024年9月1日至2025年12月31日。
(三)关于就医报销。
一是本地就医:参保大学生可使用医保电子凭证等在市内任何一所医保定点医疗机构就医,医保直接结算,应由医保和大病保险支付的费用,由定点医疗机构垫付,本人仅需要支付应当个人承担的费用。
二是异地就医:为方便大学生参保人在异地就医结算,哈尔滨市医保率先开展大学生异地就医免备案服务,即在哈市参保的大学生不用办理任何备案,在全国任一城市的异地定点医药机构均可直接结算,待遇标准按照哈市待遇标准执行,享受就医地和哈尔滨市两地就医医保直接结算的“两城一家”服务。
最后,欢迎同学们加入哈尔滨市医疗保障大家庭,衷心祝愿同学们身体健康、学业有成!
哈尔滨市医疗保障局
国家税务总局哈尔滨市税务局
2024年9月
附件:

(来源:哈尔滨医保)